• 微信联系 微信联系
    228316951
    4008075595
    TOP
    新闻中心

    新闻中心

    新闻中心
    最新!工信部就《民用无人驾驶航空器无线电管理暂行办法》再次公开征求意见
    浏览次数:(1511)次 / 责任编辑:云顶集团 / 更新时间:2022-11-08 09:30:34
    分享:


    11月3日,工信部网站发布公告,再次公开征求对《民用无人驾驶航空器无线电管理暂行办法》的意见。据介绍,为加强民用无人驾驶航空器

    无线电管理相关工作,有效维护空中电波秩序,工信部无线电管理局组织起草了《民用无人驾驶航空器无线电管理暂行办法》,首次公开征求

    意见并迭代修改完善后,形成《民用无人驾驶航空器无线电管理暂行办法(再次公开征求意见稿)》。现向社会再次公开征求意见,如有相关

    意见建议,请于2022年12月3日前反馈。根据征求意见稿,该办法所称民用无人驾驶航空器,是指没有机载驾驶员,自备动力系统,非军事用

    途的航空器(含穿越机,以下简称民用无人机),但不包括航空模型。


    公开征求意见稿


    以下是征求意见稿全文:

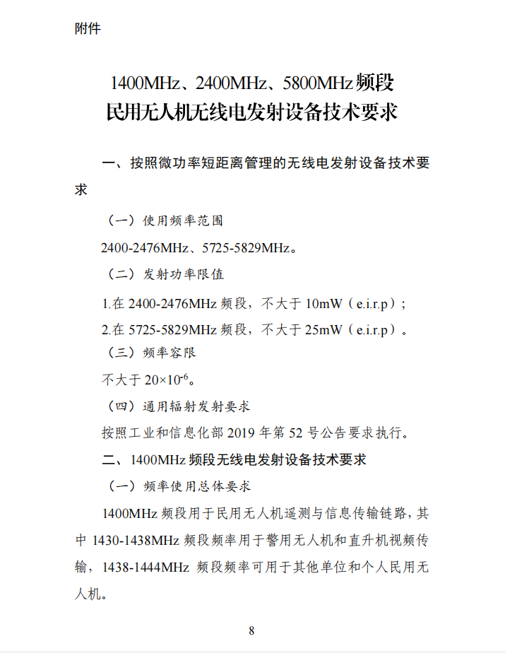
    公开征求意见稿

    公开征求意见稿


    公开征求意见稿

    公开征求意见稿


    公开征求意见稿

    公开征求意见稿


    公开征求意见稿

    公开征求意见稿

    公开征求意见稿


    公开征求意见稿

    公开征求意见稿


    公开征求意见稿

    公开征求意见稿


    公开征求意见稿

    公开征求意见稿



    注:本文来源于中华人民共和国工业和信息化部官网,仅做分享。

    电话:4008075595 地址 :深圳市龙华区观澜大富路硅谷动力低碳产业园A5栋4楼
    网站地图



  • 网站地图